电子行业3项行业标准报批公示
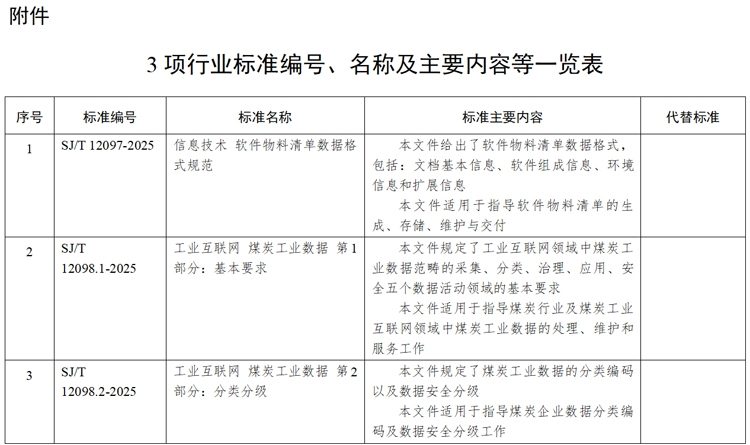
根据行业标准制修订计划,相关标准化技术组织已完成电子行业《信息技术 软件物料清单数据格式规范》等3项行业标准的编制工作。为进一步听取社会各界意见,现予以公示。
以上标准报批稿请登录中国电子工业标准化技术协会网站(www.cesa.cn)“标准报批公示”栏目阅览,并反馈意见。
公示时间:2025年10月17日—2025年11月15日。
附件:3项行业标准编号、名称及主要内容等一览表
工业和信息化部科技司
2025年10月16日
原标题:电子行业3项行业标准报批公示


